STANDARD 资源中心 RESOURCE CENTER
畜禽肉品质研究:斯坦德畜禽肉类品质综合检测与多组学数据整合分析服务 2025-09-24

斯坦德畜禽肉质品质综合检测与数据分析服务平台专注于畜禽肉制品质的多维度检测与机理研究,为科研院所、育种企业及产业研发机构提供专业的分析服务解决方案。


肉质品质作为一项复杂的综合性状,其客观评估需涵盖感官物理特性、营养化学组成及生物安全三大核心维度,包括外观、色泽、口感、风味、质地等感官特性,蛋白质、脂肪、维生素、矿物质等营养成分,以及微生物污染、药物残留等安全性指标。

image.png

肉类感官评价

     肉 色     

肉色是宰后规定时间内肌肉横断面的颜色,肉类的颜色是其新鲜度和品质的直观体现。肉的颜色主要由肌红蛋白(Myoglobin, Mb)决定,是一种含铁的蛋白质,存在于肌肉组织中负责储存和运输氧气,其不同形式决定了肉的颜色风味。

主要存在形式:

  • 氧合肌红蛋白(Oxymyoglobin, MbO2):呈现鲜红色,是新鲜肉的典型颜色。

  • 还原肌红蛋白(Deoxymyoglobin, Mb):呈现紫红色,通常出现在新鲜肉的内部。

  • 高铁肌红蛋白(Metmyoglobin, MetMb):呈现褐色,通常与肉的氧化和变质有关。

影响因素:

  • 动物自身因素(遗传、年龄和性别、饲养条件);

  • pH值(较低的pH值会使肌红蛋白更容易转化为高铁肌红蛋白,导致肉色变暗);

  • 氧气接触(肌红蛋白会被氧化为高铁肌红蛋白,导致肉色变暗);

  • 温度(较高的温度会加速肌红蛋白的氧化过程)。

     质 地     

肉质质地是决定消费者接受度与产品商品性的关键属性,其构成一个可由仪器客观量化的多维度指标体系。本服务提供对肉质质地的系统性分析与解读,主要涵盖以下核心模块:

  • 嫩度:嫩度是指肉类在咀嚼时的柔软程度,通常与肌肉纤维的粗细、结缔组织的含量和性质、以及肌原纤维蛋白的降解程度有关。

  • 弹性:弹性是指肉类在咀嚼过程中恢复原状的能力。弹性好的肉类在咀嚼时不会轻易破碎,口感更佳,与肌原纤维蛋白的结构及结缔组织的性质有关。

  • 多汁性:多汁性是指肉类在咀嚼过程中释放的汁液量。多汁的肉类口感更好,更受欢迎。水分、肌内脂肪是主要影响因素。

  • 纤维结构:纤维结构是指肉类中肌肉纤维的排列和粗细,纤维结构影响肉类的咀嚼感和口感。

     风 味     

肉品风味是决定消费者偏好与产品溢价能力的核心品质属性,其形成是前体物质在加工过程中发生复杂生化反应的最终体现。本服务旨在通过现代组学技术,系统解析风味的物质构成与形成机理,主要涵盖以下核心模块:

挥发性风味化合物

  • 热分解产物:在烹饪过程中,肉类中的脂肪、蛋白质、碳水化合物等成分发生热分解,生成多种挥发性风味化合物。例如,美拉德反应生成的呋喃类、吡嗪类化合物,以及脂肪氧化生成的醛类、酮类化合物。

非挥发性风味化合物

  • 氨基酸和肽类:肉类中的氨基酸和肽类在烹饪过程中发生美拉德反应,生成多种风味化合物。

  • 核苷酸:如肌苷酸(IMP)和鸟苷酸(GMP),这些化合物在烹饪过程中释放,增强肉类的鲜味。

  • 有机酸:如乳酸、琥珀酸等,这些酸类化合物在发酵和成熟过程中积累,赋予肉类独特的酸味和风味。

肉类营养成分

蛋白质

含量与组成:肉类是优质蛋白质的来源,其蛋白质含量通常在15%到25%之间。

生物利用度:肉类蛋白质的生物利用度高,容易被人体消化吸收。研究发现,肉类蛋白质的消化率可达90%以上,是人体获取高质量蛋白质的重要途径。

功能与健康益处:肉类蛋白质不仅满足人体生长发育和组织修复的需求,还参与免疫调节、酶的合成等多种生理功能。

脂肪

含量与分布:肉类的脂肪含量因动物种类、饲养方式和部位不同而有所差异。例如,猪肉的脂肪含量通常高于鸡肉和鱼肉。脂肪主要分布在肌肉组织的肌内、肌间和皮下。

脂肪酸组成:肉类脂肪主要由饱和脂肪酸(SFA)、单不饱和脂肪酸(MUFA)和多不饱和脂肪酸(PUFA)组成。不同肉类的脂肪酸组成也有所不同,例如,鱼肉富含ω-3多不饱和脂肪酸,对心血管健康有益。

健康影响:适量摄入肉类脂肪可以提供能量、维持体温和保护内脏器官,然而,过量摄入饱和脂肪酸可能增加心血管疾病的风险,因此,研究如何通过饲养管理和加工技术优化肉类脂肪酸组成使其更加健康,是当前的研究热点之一。

氨基酸

鲜味氨基酸:如谷氨酸(Glu)、天冬氨酸(Asp)等,主要赋予食品鲜味。

甜味氨基酸:如脯氨酸(Pro)、甘氨酸(Gly)、丙氨酸(Ala)、丝氨酸(Ser)、苏氨酸(Thr)等,主要赋予食品甜味。

苦味氨基酸:如色氨酸(Trp)、亮氨酸(Leu)、异亮氨酸(IIe)、缬氨酸(Val)、苯丙氨酸(Phe)、酪氨酸(Tyr)、组氨酸(His)、赖氨酸(Lys)、精氨酸(Arg)等,主要赋予食品苦味。

酸味氨基酸:如谷氨酸(Glu)、天冬氨酸(Asp)等,主要赋予食品酸味。

维生素

脂溶性维生素:肉类是维生素A、D、E和K的良好来源。维生素A主要存在于动物肝脏中,对视力、免疫系统和皮肤健康至关重要。维生素D有助于钙的吸收和骨骼健康。

水溶性维生素:肉类含有丰富的B族维生素,如维生素B1(硫胺素)、B2(核黄素)、B3(烟酸)、B6(吡哆醇)、B12(钴胺素)等。这些维生素在能量代谢、神经系统功能和红细胞生成中发挥重要作用。

矿物质

铁是合成血红蛋白和肌红蛋白的重要成分,对预防缺铁性贫血具有重要意义。

肉类其他矿物质锌、磷、镁、钾等,在维持骨骼健康、神经传导和肌肉功能中发挥重要作用。

肉类安全指标

肉类安全是产品质量的底线,其指标监控是确保产品符合国内外法规与标准的核心环节。斯坦德畜禽肉质品质综合检测与数据分析服务平台提供一站式、多维度的安全检测与解决方案,涵盖以下关键领域:

污染物检测

兽药残留:抗生素类、激素类、抗寄生虫药等;

重金属及非法添加物:铅、镉、汞、砷等重金属元素。

微生物指标检测

微生物会导致肉品在贮藏过程中腐败,同时也是感官品质和肉色变坏的重要原因。

  • 菌落总数:反映肉制品的卫生状况,是判断产品是否受到微生物污染的重要指标。

  • 致病菌:沙门氏菌、金黄色葡萄球菌等。

  • 大肠杆菌:作为粪便污染的指示菌,其检测可有效评估生产环境卫生状况。

真实性检测

物种鉴定:通过DNA条形码技术,可准确鉴定肉制品中的动物物种防止掺假。

动物源性检测:通过qPCR技术对样品中是否含有动物源性成分进行定性或定量分析,以保障食品安全、打击掺假等。

新鲜度检测

过氧化值:反映脂肪氧化变质情况。

挥发性盐基氮(Volatile Basic Nitrogen, TVB-N):是肉类和其他食品在腐败过程中产生的含氮碱性挥发性化合物的总称。

生物胺:组胺、腐胺等增加通常表明食品已经开始变质。

深度机理研究与异常溯源:整合组学分析技术

在常规检测中,我们常会遇到一些用靶向数据难以完全解释的复杂品质差异,例如:

  • 风味谜题:感官评定显示风味显著优越,但靶向检测的关键风味物质(如IMP、特定醛类)含量却无显著差异。

  • 质地异常:遗传背景和饲养条件相同的群体,其肉质嫩度却存在较大离散度,超出常规理化指标的解释范围。

  • 安全溯源:需要非靶向筛查未知污染物或追溯品质劣变的根本原因。

为此,我们特别引入高端组学分析技术,作为上述标准化检测方案的有力补充,致力于从系统生物学层面揭示肉质品质形成的深层机理与异常来源。

组学技术服务内容:

  • 蛋白质组学:全面鉴定和定量肌肉组织中的蛋白质表达谱。可揭示与嫩度(如钙蛋白酶系统、热休克蛋白)、保水性、酶活性相关的关键蛋白标志物。

  • 代谢组学(非靶向、全谱分析):系统性分析肉样中的小分子代谢物(如氨基酸、肽、核苷酸、有机酸、脂质等)。是发现风味前体物质、氧化代谢产物、异常代谢途径的核心工具。

  • 脂质组学:深度解析肌内脂肪的分子种类、组成及结构。精准揭示与风味、多汁性及氧化稳定性相关的特定脂质分子。

斯坦德畜禽肉质品质综合检测与数据分析服务平台综合解决方案,将常规靶向检测与高端组学分析有机结合,形成了从“现象描述”到“机理挖掘”的完整闭环。当您的项目遇到常规指标无法解释的品质差异时,我们的组学服务能够深入生命活动的源头(蛋白质、代谢物),为您发现新的生物标志物、阐明未知代谢通路、追溯品质变异根源,从而为品种选育、饲料改进、工艺优化提供前所未有的深度科学依据。

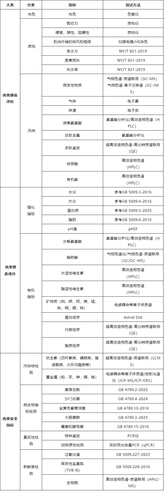
肉类品质综合检测方案推荐

为系统评估畜禽肉类的食用品质、营养价值及安全性,我们基于科研与产业实践,特推荐以下多层次、模块化的检测项目体系。本方案旨在为您提供从基础筛查到深度机理研究的全方位数据支撑。

image.png

返回